广西普锐森管理咨询有限公司受广西中医药大学附属瑞康医院委托,现对2026年离退休职工春节慰问品采购项目进行竞争性磋商。本项目供应商的产生...
一、项目基本情况采购项目编号:GXZC2025-J1-003971-YZLZ;采购计划编号:广西政采[2025]24044号采购项目名称:呼吸热量代谢测试仪等医疗设备采...
广西中医药大学附属瑞康医院车辆维修和保养服务(重)已进行了磋商,现将结果公告如下:一、项目名称:医院车辆维修和保养服务(重)项目编号...
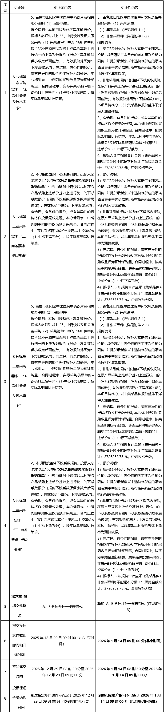
一、项目基本情况原公告的采购项目编号:BSZC2025-G1-210120-GXJL原公告的采购项目名称:百色市田阳区中医医院中药饮片及相关服务采购首次公告...
一、项目编号:ZXHTZB2504XG01B418C二、项目名称:办公用品及日用百货定点供应商服务采购三、成交信息:五、公告期限:自本公告发布之日起1个工作日...
项目概况停车场管理外包服务采购 的潜在供应商应在广西国建项目管理有限公司(广西南宁市白沙大道53号松宇时代17楼)获取采购文件,并于2026年...
项目概况:《艾滋病中医全程管理》书籍出版项目(项目编号:RKKJBCG20251218-C)的潜在供应商应在广西中医药大学附属瑞康医院招标采购与资产管理...
广西中医药大学附属瑞康医院安神甜梦膏主要药效学和毒理学研究项目已进行了磋商,现将结果公告如下:一、项目名称:安神甜梦膏主要药效学和毒理...
一、项目编号:GXZC2025-J1-003936-GTZB二、项目名称:医疗设备采购项目三、中标(成交)信息:1.中标结果:2.废标结果:四、主要标的信息:货物类主要...
一、项目编号:GXZC2025-J1-003853-GXGJ二、项目名称:医疗设备采购项目三、成交信息供应商名称:上海希丽贸易有限公司供应商地址:上海市青浦区漕...
项目概况呼吸热量代谢测试仪等医疗设备采购项目(重)的潜在供应商应在“广西政府采购云”平台(https://www.gcy.zfcg.gxzf.gov.cn/)获取(下载)...