一、项目名称:《艾滋病中医全程管理》书籍出版项目项目编号:RKKJBCG20251218-C二、流标原因:本项目报名供应商不足三家,采购失败。三、本项目结果...
我院拟对中药配方颗粒进行招标前价格调研,欢迎具备相应生产或经营资质且有意参与的供应商报名。现将有关事项公告如下:一、报名条件具有合法生...
广西中医药大学附属瑞康医院在职工会会员2026年电影兑换券项目,现通过遴选询价方式确定供货商,诚邀具有合格资质的供货商参与项目遴选询价。...
根据《广西中医药大学附属瑞康医院在职工会会员2026年春节慰问品项目供货商遴选询价公告》的要求,医院工会于2025年12月22日开展了询价遴选工...
为保障医院血透室的业务及管理需求,现就血液透析信息管理系统软件采购进行公开询价,诚邀有资质的公司参加询价活动,详情如下:一、项目基本情...
一、项目基本情况原公告的采购项目编号:GXZC2025-J1-004001-GTZB原公告的采购项目名称:医疗设备采购项目(分标5重)首次公告日期:2026年1月4日...
广西机电设备招标有限公司受广西中医药大学附属瑞康医院委托,现对生活垃圾清运服务采购进行竞争性磋商。本项目供应商的产生方式为发布公告征...
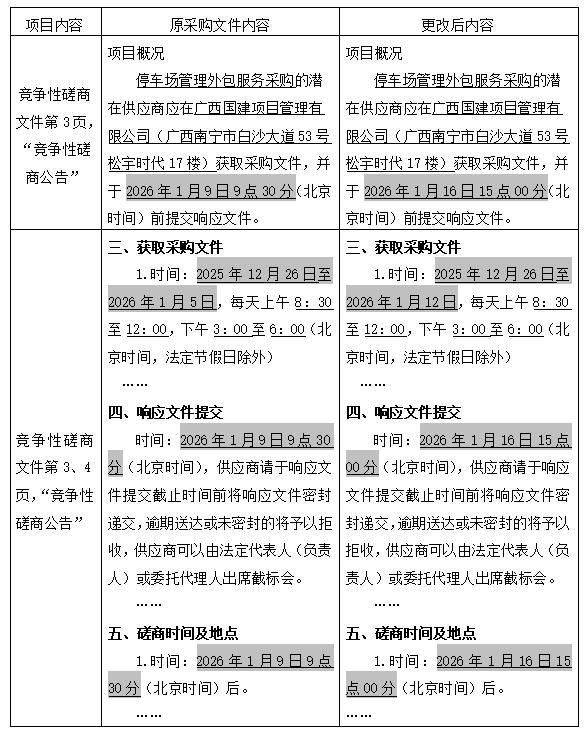
一、项目基本情况 原公告的采购项目编号:GXGJ2025-C0137-S原公告的采购项目名称:停车场管理外包服务采购首次公告日期:2025年12月26日二、更正...
一、项目基本情况项目编号:GXZC2026-J1-000007-YZLZ(政府采购计划编号:广西政采[2025]24044号)项目名称:呼吸热量代谢测试仪等医疗设备采购项...
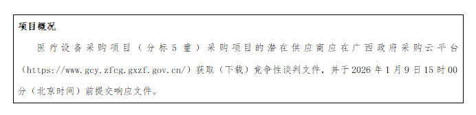
一、项目基本情况项目编号:GXZC2025-J1-004001-GTZB项目名称:医疗设备采购项目(分标5重)采购方式:竞争性谈判预算总金额:8.5万元。最高限价(如...
一、项目基本情况项目编号:GX2025-C3-000220-JLN6项目名称:饮水机设备维修维保服务采购采购方式:竞争性磋商预算金额:27万元最高限价:同预算...