发布时间:2023-08-23来源:广西中医药大学附属瑞康医院作者:陶柳琰审核:覃华芳韦安静点击: 次
饕餮玲珑传氤氲,一缕药香润千年。为传播中医药健康养生知识,充分发挥中药药膳食疗在养生保健中的作用,同时促进医院药膳食疗事业的发展及药膳产品研发与推广运用,进一步提升医院中医内涵建设,8月23日,我院与南宁市华强路小学联合举办第一届药膳食疗竞赛。
广西中医药大学党委常委、副校长唐振宇,南宁市卫生健康委党组成员、副主任、二级调研员李琳珊,兴宁区卫健局副局长黄长森,我院党委书记高宏君,院长唐友明,党委副书记、副院长陈日兰,副院长韦思尊,纪委书记黄建民,广西中医药大学第一附属医院副院长黄仲海,广西国际壮医医院副院长黄国东,南宁市华强路小学副校长、工会主席周月莉,副校长林敏,华蓝设计公司医疗建筑设计院曹剑院长出席大赛现场。大赛还邀请了广西中医药大学原党委副书记庞宇舟,广西中医药大学研究生院副院长易蔚,自治区中医药管理局规划产业处一级主任科员蒋志敏,广西中医药大学第一附属医院营养科主任、主任医师江涛,中国烹饪协会文旅美食专业委员会副主席、注册中国烹饪大师许东平,广西职业技术学院高级技师、专任教师李哲峰担任大赛评委。开幕式由陈日兰主持。
活动在《茉莉花开》《八段锦》精彩演出中拉开序幕。
开幕式上,唐振宇表示,食药养生、药膳食疗是祖国医学的瑰宝,是中医药学的重要组成部分。继承和弘扬我国传统中医壮瑶医药膳食疗文化,对发挥中医药在促进人民群众健康事业中必将发挥越来越重要的作用,关系到健康中国的宏伟目标。希望附属瑞康医院以举办此次药膳食疗竞赛活动为契机,搭建更多更好的药膳食疗宣传推广平台,从药膳食疗的人才培养、团队建设、理论研究、产品开发、宣传普及等方面作出更多的探索,进一步宣传广西食药资源,推进广西中医药、壮瑶医药以及药膳食疗事业的发展。
李琳珊代表南宁市卫健委对此次竞赛活动的召开表示祝贺。她表示,瑞康医院作为广西中医药学会药膳食疗专业委员会主任委员单位,在推动广西药膳食疗事业方面作了大量工作,此次药膳食疗竞赛,是推动药膳食疗事业发展以及中医药文化进校园的又一次探索和创新,同时,也将会使更多的人了解药膳、喜爱药膳,从而认识中医、接受中医,营造全社会懂中医、学中医、爱中医的良好氛围,是推动中医药膳食疗乃至中医药传承创新发展的有效举措。
唐友明代表医院党政领导班子,对莅临本次竞赛的领导、专家们表示热烈的欢迎,向多年来给予我院大力支持的华强路小学和各兄弟单位表示感谢,向参加今天药膳食疗竞赛活动的各支参赛队及到场的来宾致以诚挚的问候,并介绍我院近几年来在药膳食疗方面所做的工作及取得的成效。他表示,此次我院与华强路小学联合举办第一届药膳食疗竞赛,是在推广普及宣传中医药膳食疗和中医药文化进校园方面的生动实践,也是我院持续加强中医药内涵建设的一项重要举措。19支参赛队伍利用广西丰富的中药材和食药同源资源,分别从“色、香、味、形、意(境)、器(皿)、效”七个方面着手进行制作,相信一定能带给大家一场中医药膳的“饕餮盛宴”。我院也将以此次药膳食疗竞赛举办为契机,加强药膳的研发、推广、应用,为推动我区中医药膳事业、中医药事业的发展作出更大的贡献。
随后,高宏君宣布瑞康医院与南宁市华强路小学联合举办的第一届药膳食疗竞赛正式开始。
药膳食疗作品大比拼,色、香、味、形、意(境)、器(皿)、效,尽显中医药学精髓。此次药膳食疗竞赛共有19支队伍参加比赛,76个参赛作品,77个参展作品。比赛采用药膳制作、药膳设计展示、视频展示、PPT汇报答辩、现场品鉴的形式进行。各参赛队分别制作四道菜品组合成药膳主题,菜品分别为药膳热菜、药膳汤羹、药膳糕点和自选菜品,并结合PPT与自制视频,对药膳的药食配伍、辨证思路、养生理念、适宜人群、制作过程等进行限时5分钟的讲解。比赛现场洒酽香浓,药膳香味仿佛烟岚云岫,汤粥色泽宛若浮翠流丹。创意小点心不仅口感甘饴,同时兼顾兰薰桂馥,药用与味蕾同步,巧思与美味并行。
莅临的领导们也走到比赛展区进行参观,评委专家们分两组逐一听取参赛队伍汇报、品尝药膳并根据药膳成品的色、香、味、形、效、意(境)、器(皿)、现场解说、视频制作等方面进行评分。
在如火如荼的比赛时,各展区也已人声鼎沸,精美药膳引来现场群众的不断称奇,端着小碗小杯挨个展区进行品尝,纷纷赞口不绝。
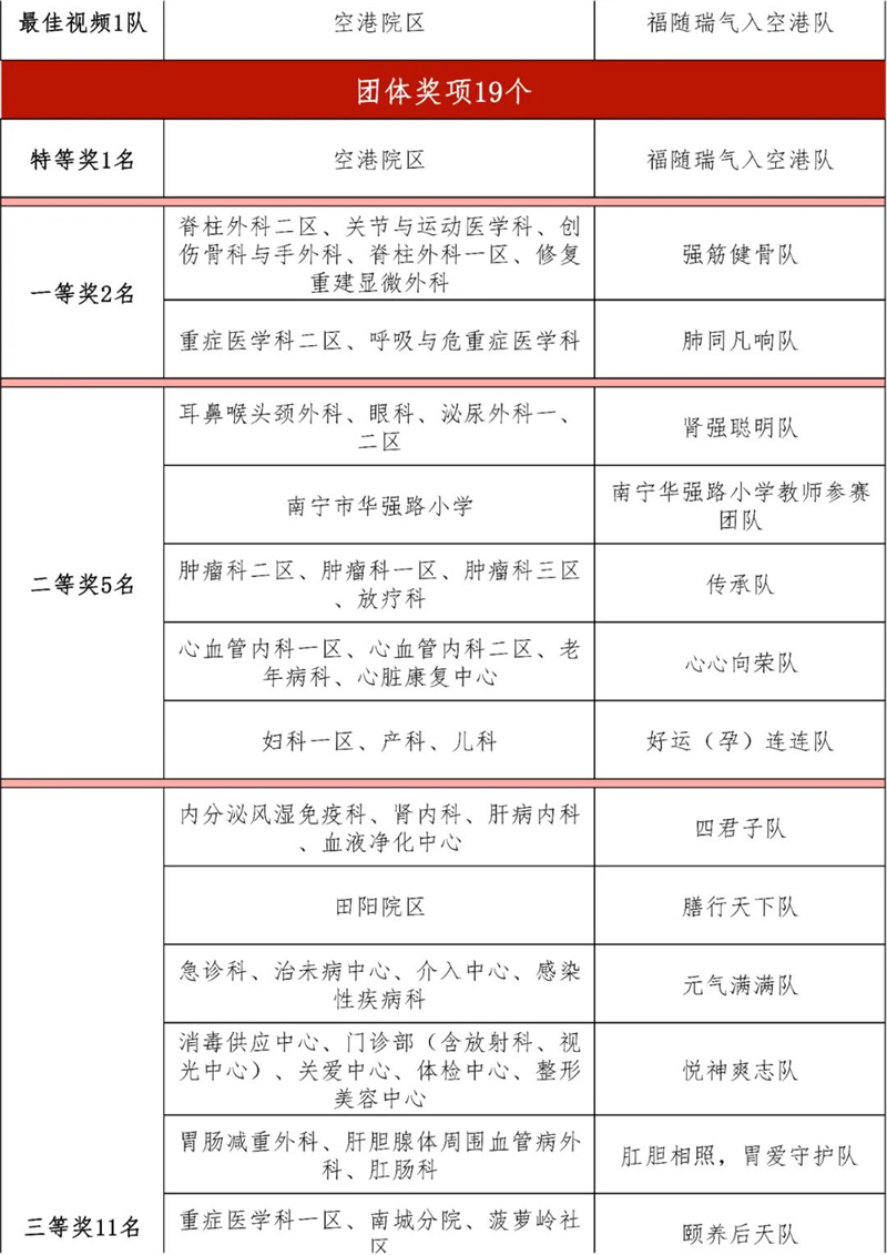
经过激烈的角逐,比赛最终决出最佳热菜3队、最佳汤羹3队、最佳糕点3队、最佳自选菜3队、最佳解说1队、最佳视频1队以及团体奖项19个、特别展示奖8名。在闭幕式上,各参赛队伍代表也分别上台领奖,庞宇舟教授、易蔚教授、许东平烹饪大师作为评委专家组代表上台为此次大赛进行点评。
最后,唐友明院长在总结讲话时对大赛的评委们、华强路小学、所有的参赛队员以及大赛背后所有默默付出的工作人员致以衷心的感谢,他表示,通过此次竞赛活动,真正实现了以赛来出彩,以赛促提高、以赛促强的目的。
药于草本,膳于健康。承载药膳文化,浓缩中医精华。历年来,我院高度重视药膳食疗工作,作为广西中医药学会药膳食疗专业委员会主任委员单位,医院持续发挥“桂十味”、广西区域特色道地药材资源及药膳养生的特色优势,积极开展中医药健康产业“十个一批”中医药文化品牌建设和中药壮瑶药药膳食疗的推广应用,取得显著成效。挖掘出版一批中医药壮瑶医药名医、名家学术经验传承传记和纪录片;建设占地面积800余平方米的中医药博物馆等一批展示馆、体验馆、科普教育基地;开展“小郎中”体验中医药文化科普主题研学等一批中药材资源、中医经典元素、中医药壮瑶医药疾病防治、健康文化素养知识科普宣教活动;与华强路小学、天桃实验小学结对共建了校园中医文化馆馆场、中草药种植园等打造一批中医药壮瑶医药文化传播平台;开展“三伏养生、冬病夏治”大型“三伏贴三九贴”义诊活动;举办健康义诊、教学查房、中医药科普讲座等一批有影响力的进社区、进机关、进乡村的中医药壮瑶医药文化传播活动;与广西电视台共同打造健康类节目《健康大道》,邀请了名中医参与录制,既展示了名医学术思想,也为大众带来生动的健康科普宣教;研发推出了“杜仲当归炖羊肉”等43道色香味俱全、具有保健功效的药膳;出品了“罗汉果奶茶”等3款中药奶茶;编制了《药膳食疗常用食材和中药简介》等3册药膳食疗相关资料。组建了一支以中医特色建设科、药物研发中心、治未病中心、部分临床科室骨干及广西中医药大学相关专业骨干教师为主要成员的较稳定的药膳食疗研究开发团队,初步形成了一套通过体质辨识进行膳食指导和健康宣教的体系;先后获得了广西第一届中药壮瑶药药膳大赛团体奖一等奖、广西区直医疗卫生机构第一届中药壮瑶药药膳大赛一等奖等多个奖项;在国医堂名医馆开设了药膳门诊,形成并完善了一整套体质调理药膳处方,季节养生保健药膳处方等;医院还在肿瘤科、产科、内分泌科、康复科、儿科等临床科室设立药膳示范病区,针对不同类型患者挖掘、整理出了10多道药膳食疗方,颇受患者欢迎,用实践推动了“药膳”在“健康南宁”“健康广西”中的助力作用。

开幕式现场

大学党委常委、副校长唐振宇致辞

南宁市卫生健康委党组成员、副主任李琳珊致辞

我院党委书记高宏君讲话

我院院长唐友明讲话

评委专家组对各参赛作品进行评分



获奖名单



颁奖仪式

竞赛现场

部分参赛队伍药膳作品