发布时间:2019-01-29来源:作者:宣传部审核:陆畅点击: 次
喜鹊登枝迎新岁,金猪拱门报福音。为深入学习宣传贯彻党的十九大精神,倡导和弘扬社会主义核心价值观,增强职工的凝聚力和向心力,全面展示新时期职工文化建设成果和职工健康向上的精神风貌,1月28日晚上,我院在凤凰宾馆成功举办以 “不忘初心 砥砺奋进”为主题的2019年迎新春职工风采大赛,近千名医院职工和家属、离退休干部欢聚一堂,共同分享医院创新发展的累累硕果,展现瑞康人不断奔跑携手追梦的壮志情怀。
医院院长唐友明,党委书记高宏君,党委副书记、副院长陈日兰,副院长庞刚、韦思尊,纪委书记黄建民,副院长陈锋、宋策,广西中西医结合研究所所长龙学明出席大赛。高宏君书记主持大赛开幕式。
唐友明院长代表医院领导班子向医院全体职工及家属、关心和支持医院发展的社会各界人士致以新春的祝福和诚挚的问候。唐院长指出,过去的一年在广西中医药大学的正确指导下,医院全体职工继续发扬瑞康精神,以“医疗质量年”和“中医特色年”为主题,不断优化医疗环境,深化内涵建设,强化管理,勇于担当,在内外环境条件极其艰难的情况下,医疗、教学、科研等各项工作均取得了显著成绩。唐院长强调,展望2019年,我们将不忘初心、砥砺奋进,主动适应医改新形势,全面深化医院改革,建立健全现代医院管理制度,强化内涵建设,不断提升医疗服务质量,进一步加强中医特色建设和门诊工作,全面推进医院健康持续发展。
“祝瑞康医院全体职工和家属身体健康,工作顺利,阖家幸福,万事如意!”全体院领导向大家拜年后,本届职工风采大赛正式开始。
大赛以党支部为单位,包括经典诵读、歌舞、小品、相声等十七个节目。比赛中,演员们吹拉弹唱样样精通,多种表演形式轮番上阵,华美的灯光、激昂的音乐、优美的舞姿,把现场观众带入到欢乐喜庆的新年氛围中。整场晚会充分地展现出了瑞康人高雅的艺术情操、积极向上的精神气质以及慈善仁德的医者情怀。唐友明院长上台献唱,专业的唱功将本就热烈的现场气氛彻底引爆。
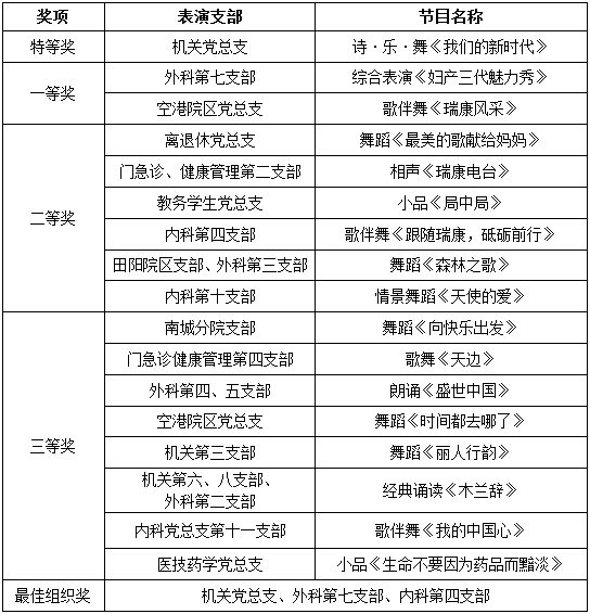
最终,经过三个小时的激烈角逐,机关党总支代表队演绎的诗•乐•舞《我们的新时代》夺得本次比赛特等奖,外科第七支部、空港院区党总支代表队获得一等奖,离退休党总支、门急诊、健康管理第二支部、教务学生党总支、内科第四支部、田阳院区支部和外科第三支部、内科第十支部代表队获得二等奖,其他代表队收获三等奖。另外,机关党总支、外科第七支部、内科第四支部代表队还获得最佳组织奖。

唐友明院长致辞

高宏君书记主持大赛开幕式

现场领导拜年

唐友明院长献唱

比赛现场

唐友明院长、高宏君书记颁发一等奖

校办黄龙坚主任、龙学明所长颁发二等奖

颁发三等奖

颁发优秀组织奖

获奖名单