发布时间:2014-03-24来源:作者:杨杰 覃超审核:覃超点击: 次
长期面对电脑的人群经常会感觉到脖颈僵硬,肌肉酸痛、腰颈酸痛,这是由于运动减少,并且长期保持同一个姿势,导致脊椎出现各种各样的疾病所致。由颈椎病变引起的脑供血不足还会造成头晕、头疼、偏头痛,甚至于耳鸣、视力模糊、近视眼增加等。脊柱对我们如此重要,那么脊椎病变会带来怎样的危害?又该如何预防呢?
3月21日下午四点至五点半,广西中医药大学附属瑞康医院骨脊柱科一区陈远明主任做客新浪微访谈,为广大网友解答脊柱疾病的防治知识。
陈远明主任是我院骨脊柱一区主任,大骨科副主任。1996年获南华大学临床医学学士学位,2004年获中山大学外科硕士学位,2010年获南方医科大学骨外学博士学位,师从著名骨科专家杨忠汉教授及靳安民教授。特别擅长脊柱微创技术,对脊柱微创技术的应用有独到的见解,在广西最早开展经皮椎弓根内固定加mini-TLIF融合的脊柱微创技术,现累计病例达100余台。
陈主任介绍,脊柱是人类脊柱由24块椎骨(颈椎7块,胸椎12块,腰椎5块)、1块骶骨和1块尾骨借韧带、关节及椎间盘连接而成。脊柱上端承托颅骨,下联髋骨,中附肋骨,并作为胸廓、腹腔和盆腔的后壁。脊柱内部有纵形的椎管容纳脊髓。脊柱具有支持躯干、保护内脏、保护脊髓和进行运动的功能。脊柱内部自上而下形成一条纵行的脊管,内有脊髓。
脊柱疾病主要分为颈椎、胸椎和腰椎疾病。颈椎:脊髓型颈椎病、颈椎间盘突出症、颈椎后纵韧带骨化症;胸椎:胸椎黄韧带骨化症、胸腰椎骨折脱位;腰椎:腰椎间盘突出症、腰椎管狭窄症、腰椎滑脱症等。
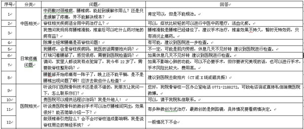
此次微访谈收到了全国各地网友提出的近百个问题,涉及脊柱疾病微创治疗、中医药治疗,强直性脊柱炎和腰椎间盘突出等脊柱疾病的防治等多个方面。
微访谈的举办,为医生和患者搭起了方便及时的沟通平台,行动不便或是工作繁忙的患者,通过微访谈的平台与医生交流,不用去医院就可以得到满意的答复;医疗专家通过总结咨询热点也可以更深入的了解当前的患者需求。一些网友更是留言表示,期待有更多的类似这样的活动来加强医患沟通、普及知识、开阔视野。
微访谈活动链接:http://huati.weibo.com/906935?from=object

陈主任(右一)和网友交流




