广西中医药大学附属瑞康医院拟对“辛夷鼻通颗粒(膏)主要药效学和毒理学研究”项目进行招标前市场调研,欢迎具有相应资质的供应商报名参加。一、...
一、项目编号:GXGL2025S-C176-Z二、项目名称:医疗责任保险服务三、成交信息1.供应商名称:中国人民财产保险股份有限公司南宁市分公司2.供应商地...
广西中医药大学附属瑞康医院拟对《2025年广西中医规培学员阶段理论线上考核服务》项目进行招标前市场调研,欢迎具有相应资质的供应商报名参加。...
一、项目名称:飞利浦(型号:EPIQ5)超声设备保修服务项目项目编号:RKYLZBKCG20250325-C二、采购人:广西中医药大学附属瑞康医院采购人地址:广西...
广西中医药大学附属瑞康医院拟对《广西中医馆骨干人才培训项目线上培训及考核平台服务》采购项目进行招标前市场调研,欢迎具有相应招标采购资...
项目概况:飞利浦(型号:EPIQ5)超声设备保修服务项目(项目编号:RKYLZBKCG20250325-C)的潜在供应商应在广西中医药大学附属瑞康医院招标采购与...
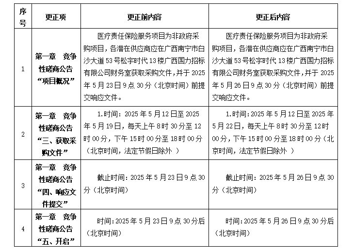
一、项目基本情况原公告的采购项目编号:GXGL2025S-C176-Z原公告的采购项目名称:医疗责任保险服务首次公告日期:2025年5月12日二、更正信息更正...
广西中医药大学附属瑞康医院拟对2025年医院广宣材料设计制作服务项目进行招标前市场调研,欢迎具有相应广告业务和出版印刷资质的供应商报名...
广西中医药大学附属瑞康医院拟对《50项中医护理技术操作规范及评价标准》书籍出版项目进行招标前市场调研,欢迎具有相应出版印刷资质的供应商...
广西中医药大学附属瑞康医院拟对《老年居家照护中西医科普漫画读本》书籍出版项目进行招标前市场调研,欢迎具有相应出版印刷资质的供应商报名...
一、采购人名称:广西中医药大学附属瑞康医院二、采购项目名称:飞秒激光治疗系统专用耗材(无菌患者接口)采购项目三、采购项目编号:GXZC2025-J1-...