设为首页 收藏网站
Hospital profile
广西中医药大学附属瑞康医院(原中医二附院)始建于1951年,是国家公立三级甲等综合性中西医结合医院、全国卫生系统先进集体、全国百姓放心示范医院、 国家重点中西医结合医院、国家中医药管理局国际交流合作基地...
院内导航
门诊流程
急诊流程
医保指南
News Center
Patient Services
Department
Education Teaching
Scientific Research
Nursing Garden
Info Disclosure
发布时间:2025-10-21作者:广西中医药大学附属瑞康医院点击: 次
一、项目基本情况
原公告的采购项目编号:RKHQBCG20250708-C
原公告的采购项目名称:医院车辆维修和保养服务
首次公告日期:2025年10月9日
二、更正信息
更正事项:□采购公告 ☑采购文件 □采购结果
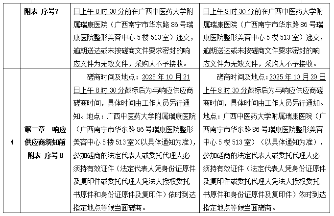
更正内容:
三、其他补充事宜
无
四、凡对本次公告内容提出询问,请按以下方式联系。
名称:广西中医药大学附属瑞康医院
地址:广西南宁市华东路86号
联系方式:方工,0771-2238655
广西中医药大学附属瑞康医院
2025年10月20日
以案促改
清廉瑞康
纪检举报
预约挂号
健康体检
联系我们