一、项目基本情况
原公告的采购项目编号:CZZC2023-G1-210181-YZLZ
原公告的采购项目名称:彩色多普勒超声诊断系统采购项目(重)
首次公告日期:2023年10月10日
二、更正信息
更正事项:招标公告、招标文件
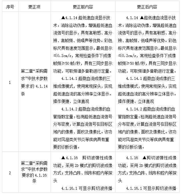
更正内容:


更正日期:2023年11月7日
三、其他补充事宜
更正事项理由:应采购人要求调整。
四、对本次公告内容提出询问,请按以下方式联系
1. 采购人信息
名称:扶绥县中医医院
地址:广西崇左市扶绥县临江街149号
项目联系人:唐莉
项目联系方式:0771-2238655
2.采购代理机构信息
名 称:云之龙咨询集团有限公司
地 址:广西崇左市友谊大道与城南八路交叉口东南角处(百成国际2#楼十三层)
项目联系人:陆晖
项目联系方式:0771-7835598
急诊:0771-2188120
门诊部:0771-2188018










